公司是海内生化制药行业多糖类和卵白酶类药品的着名生产谋划企业,,现有主要产品胰激肽原酶系列、、肝素钠及低分子肝素系列、、复方消化酶制剂、、门冬酰胺酶系列,,生产手艺和质量水平均已抵达国际、、海内先进水平。
走进k豆钱包
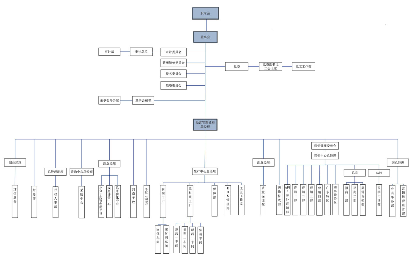
k豆钱包制药组织结构